长沙城市发展集团有限公司
2025届管理培训生校园招聘简章
一、企业简介
长沙城市发展集团有限公司于2019年9月25日正式挂牌成立,由长沙市政府授权市国资委全额出资,注册资本金500亿元,资产总额超2600亿元,下设28个二级经营主体,干部员工3000余人,拥有3个 AAA 信用评级主体。
集团秉承“奋斗、担当、创新、卓越”的核心价值观,坚持“诚信为本、品质至上、效益优先、合作共赢”的经营理念,打造“值得信赖的城市综合运营服务商”,努力实现“让城市生活更美好”的发展使命。总体业务布局为“一核三极”。“一核”,即以“城市开发”为核,主要涵括片区开发、城市更新等核心业务,是集团发展的根基和硬核,为其它业务发展提供基础支撑和应用场景;“三极”,即“城市建设、城市运营、产融投资”。其中城市建设领域,主要依托长沙城投一体化开展城市基础设施建设业务;城市运营领域,主要聚焦文旅开发、城市置业、智慧城市、商业资产、城市物业、综合能源等业务;产融投资领域,主要开展产业地产、产业投资、产业服务、国际贸易、金融投资等业务。
二、薪资福利
1.富有竞争力的薪酬福利,薪酬包括基本工资、绩效工资、专项奖、交通补贴、通讯补贴等。福利涵盖了六险两金、健康体检、员工食堂、过节物资、生日福利、婚产病丧慰问等;
2.定期组织丰富多彩的文体活动,集团设立多个兴趣小组,每年组织开展全员运动会等;
3.假期严格按照国家法定标准执行,周末双休、带薪年假;
4.公司设有专门的管培生培养体系,为管培生提供良好的职业发展平台、双通道的职业发展路径。
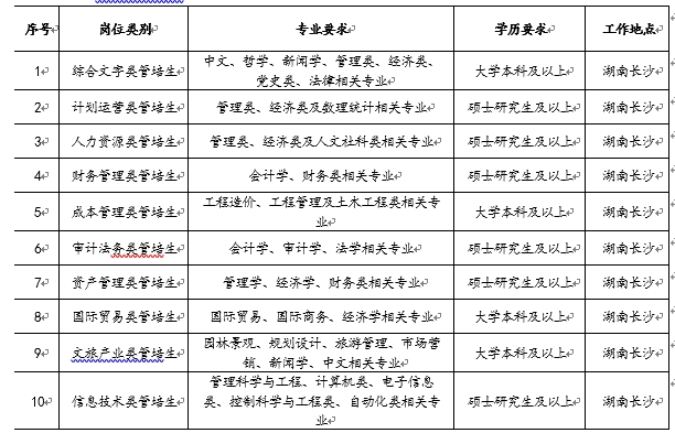
三、校招岗位

四、招聘要求
1.2025届应届毕业生(其中境外院校毕业生须在2024年10月1日至2025年7月1日毕业(以毕业证时间为准),并在报到前取得国家教育部出具的学历(学位)认证及毕业证书)。
2.专业符合招聘岗位需求。
3.思想进步、身体健康,在校期间表现良好,学习能力突出,成绩优良(专业课程无挂科),具备良好的专业素养及团队合作能力,无违法行为及不良记录。
五、宣讲会及面试安排
1.宣讲会安排:
成都站:10月22日下午15:30 四川大学望江校区商学院103报告厅
武汉站:10月24日晚上19:00 中南财经政法大学文潭楼一楼招聘厅
长沙站:10月30日晚上19:00 湖南大学工商管理学院B111报告厅
(具体可关注高校就业网通知,宣讲会接受简历投递,并将视情况组织面试,发放面试PASS卡、企业周边、精美礼品等,欢迎踊跃参加!)
2.面试安排:将根据简历投递选择的面试站点安排面试,其中成都站、武汉站为线下初试及复试,长沙站为线上初试(外地同学可根据情况选择面试站点),具体安排以实际通知为准。
六、校招流程
招聘流程:网申→线上测评→简历筛选→面试(初试、复试、终试)→体检→录用→签订三方协议
(注:测评结果是简历筛选的重要参考因素,请尽量在48小时内完成,以免影响后续环节)
网申链接:https://wecruit.hotjob.cn/SU6502ebb11c240e3617e4890d/pb/index.html
简历投递截止时间:2024年10月31日中午12:00
联系人:周女士、彭先生
校园招聘联系电话:0731-88222947
欢迎关注我们的微信公众号:长沙城发
